| 상 | ISO/IEC/IEEE 42010 (구 버전 IEEE1471) |
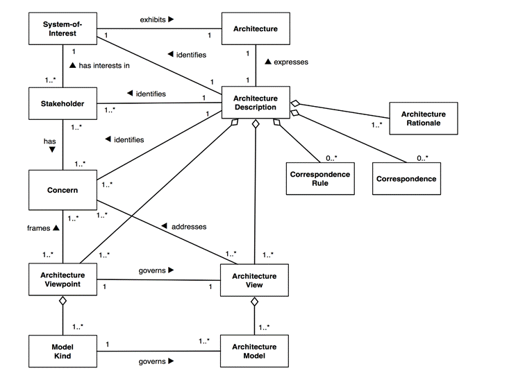
[정의] 시스템, 소프트웨어 및 엔터프라이즈 아키텍처 설명에 대한 요구 사항/표준 용어 정의 [구성요소] System of Interest, Architecture, Stakeholder, Architecture Description, Concern, Architecture Viewpoint(where), Architecture View(what), model Kind, Architecture model, Architecture Rationale, Correspondence, Correspondence Rule |
| 토픽 이름 (중) | ISO/IEC/IEEE 42010(구 IEEE 1471) |
| 분류 | SW > SW Architecture > ISO/IEC/IEEE 42010(구 IEEE 1471) |
| 키워드(암기) | System of Interest, Stakeholder, Concerns, Architectural ViewPoint, Model Kind, Architecture, Architecture description, Architecture View, Architecture Model, Architecture Rationale, Correspondence Rule, Correspondence |
| 암기법(해당경우) |
기출문제
| 번호 | 문제 | 회차 |
| 1 | 3. IEEE 1471에 대하여 설명하시오. | 98_시스템응용_1 |
| 2 | 아키텍처 표준인 IEEE1471에 대해서 설명하시오 | 합숙_2012.02_공통_2일차 |
| 3 | 1. IEEE1471 에 대해 설명하시오. | 모의_2015.12_응용_1교시 |
| 4 | 아키텍처 표준인 IEEE1471을 설명하고, 소프트웨어 아키텍처의 단계별 산출물과 아키텍처 스타일을 설명하시오. | 모의_2009.01_관리_3교시 |
I. SA가 표현해야 하는 내용, 관계정의 표준 프레임워크 ISO/IEC/IEEE 42010(IEEE 1471)의 개요
가. ISO/IEC/IEEE 42010(IEEE 1471)
- 시스템, 소프트웨어 및 엔터프라이즈 아키텍처 설명에 대한 요구 사항/표준 용어 정의
- (목적) 아키텍처를 표현, 전달, 검토하기 위한 개념 제시하고, 아키텍처 설명, 아키텍처 프레임워크 및 아키텍처 설명 언어에 적용되는 요구 사항 지정함으로써 아키텍처 설명의 실무를 표준화
나. ISO/IEC/IEEE 42010(IEEE 1471)의 중요성
| 중요성 | 설명 |
| 표준화 | - 아키텍처와 관련된 용어 및 개념의 통일 |
| 중립성 | - 모델링언어, 방법론 제시 않음, 개발 상위 레벨에서의 SA의 표현 |
| 유연성 | - 다양한 규모의 시스템 구축 시 적용 가능 |
| 의사소통 | - 요구사항/설계의 차이를 개선, 이해관계자 관점에서의 표현 |
II. . SW 아키텍처 프레임워크 모델 및 구성요소
가. SW 아키텍처 프레임워크 (ISO/IEC/IEEE 42010가 최종, IEEE 1471 개념적) 모델
| 프레임워크 | 내용 |
| IEEE 42010 | - 시스템 및 SW엔지니어링 아키텍처기술(Description) 관련된 용어와 개념을 정의한 국제표준, IEEE 1471이 IEEE 42010으로 통합 |
| IEEE 1471 | - SW 집약적인 시스템에서 아키텍처가 표현해야 하는 내용 및 이들 간의 관계를 제공하는 아키텍처를 기술하기 위한 표준 |

나. SW 아키텍처 프레임워크(ISO/IEC/IEEE 42010) 구성요소
| 분류 | 구성요소 | 설명 |
| 식별 | System of Interest (대상 시스템) |
- 각 어플리케이션들, 서브 시스템들, 시스템의 집합, 제품라인, 제품 군 등의 구현체 |
| Stakeholder (이해관계자) |
- <system> individual, team, organization, or classes thereof, having an interest in a system - 한 명 이상의 System에 대한 이해 당사자로 각자 다른 System에 대한 Concern을 가지고 있는 개인, 기관 등 |
|
| Concerns (관심사) |
- <system> interest in a system relevant to one or more of its stakeholders - 하나 또는 다수의 이해관계자들과 관련 있는 시스템에서의 관심사항 - System의 성능, 유연성, 보안, 분배, 진화 등을 포함한 한 명 이상의 Stakeholder들에게 중요한 System의 개발이나 운영 등 측면 |
|
| 표현 | Model Kind (모델형) |
- conventions for a type of modeling - 모델링 하는 타입에 대한 방식 - system의 특성 속성에 대한 concern에 대해 기술하기 위한 방식 |
| Architecture (아키텍처) |
- <system> fundamental cencepts or properties of a system in its environment embodied in its elements, relationships, and in the principles of its design and evolution - <시스템> 환경에서 시스템의 기본 개념 또는 속성 |
|
| Architecture description (아키텍처 기술) |
- work product used to express an architecture - architecture 표현에 사용되는 방법 - architecture가 기록되는 방법 |
|
| AD의 파트 |
Architectural ViewPoint (아키텍처 View 관점) |
- work product establishing the conventions for the construction, interpretation and use of architecture views to frame specific system - 특정 시스템의 관심사항을 만들기 위해 아키텍처 뷰의 구성, 해석, 사용에 대한 규칙을 정립한 work product - Architecture View를 구성하기 위한 규칙을 정의하는 패턴이나 템플릿 |
| Architecture View (뷰) |
- work product expressing the architecture of a system from the perspective of specific system concerns - 특정 System의 관심 있는 부분(concerns, interest)의 관점에서 system의 architecture를 표현한 work product |
|
| Architecture Model (모델) |
- 특정 시스템의 관심사항 작성을 위한 이해관계자들이 가지는 생각이나 견해로부터 시스템을 표현 | |
| Architecture Rationale (결정 근거) |
- 선택되어 설계된 아키텍처에 대한 논리적 근거 | |
| Correspondence Rule (대응 관계의 규제) |
- architecture view들간의 대응 규칙 | |
| Correspondence (대응관계) |
- stakeholder의 관심에 따른 대응 관계 |
반응형
'정보관리기술사 > 소프트웨어공학' 카테고리의 다른 글
| MSA (0) | 2024.04.02 |
|---|---|
| SW Architecture 평가 (0) | 2024.04.01 |
| 명세기반 테스팅 기법 (0) | 2024.03.30 |
| SW Architecture (0) | 2024.03.30 |
| (외부)EPMO (0) | 2024.03.11 |